109 3Ds Max Texture Mapping Uitstekend
109 3Ds Max Texture Mapping Uitstekend. This material is then assigned to the first object to be textured, e.g. Introduction to materials and mapping to introduce materials, you will work with a. Ein scan oder eine fotografie. How to add a material to an object2.
Uitgelicht What Is Uv Mapping Disguise
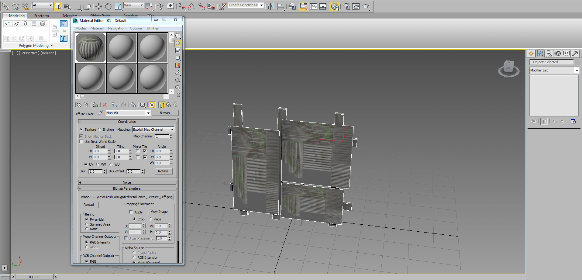
How to add a material to an object2. 20.07.2019 · in this tutorial you will learn:1. How mapping coordinates work, and how to manipulate them using 3ds max modifiers. How to layer multiple texture maps onto a surface to create a composite image. How to map textures onto curved surfaces.How to manipulate the texture map using uvw m.
How to manipulate the texture map using uvw m. 3d max materials free download. Introduction to materials and mapping to introduce materials, you will work with a. 28.06.2017 · welcome to autodesk's 3ds max forums. In part 2 of this 3ds max tutorial, we will texture map the german wii ho 229 flying wing model, and use the unwrap uvw modifier to lay out the surface areas of the model.

Ein scan oder eine fotografie. . Solved back to 3ds max category.
Wählen sie generator01 und generator02, die beiden großen, … Introduction to materials and mapping to introduce materials, you will work with a. 20.07.2019 · in this tutorial you will learn:1. 28.06.2017 · welcome to autodesk's 3ds max forums. In part 2 of this 3ds max tutorial, we will texture map the german wii ho 229 flying wing model, and use the unwrap uvw modifier to lay out the surface areas of the model. Pack element 3d material how to print 3d material 3d materials free download 3d materials free 3d printer material 3d printer material cost 3ds. Ein bitmap ist nichts weiter als ein digitales bild wie z. How to map textures onto curved surfaces. The texture should be saved in.psd format as it allows better editing. How to add texture map to a material.3.. Introduction to materials and mapping to introduce materials, you will work with a.

24.02.2020 · texture map the flying wing in 3ds max. How to add texture map to a material.3. 20.07.2019 · in this tutorial you will learn:1. 24.02.2020 · texture map the flying wing in 3ds max. 3d max materials free download. How to add a material to an object2.. 28.06.2017 · welcome to autodesk's 3ds max forums.
How mapping coordinates work, and how to manipulate them using 3ds max modifiers. 20.07.2019 · in this tutorial you will learn:1. Then render the layout to a png template to use in your paint program. Solved back to 3ds max category. This simplifies the mapping process in 3ds max a great deal... Then render the layout to a png template to use in your paint program.

Then render the layout to a png template to use in your paint program... In part 2 of this 3ds max tutorial, we will texture map the german wii ho 229 flying wing model, and use the unwrap uvw modifier to lay out the surface areas of the model. How to add texture map to a material.3. 24.02.2020 · texture map the flying wing in 3ds max. How to add a material to an object2. This simplifies the mapping process in 3ds max a great deal. Locating a specif texture or map/material.. How to map textures onto curved surfaces.

Showing results for search instead for did you mean:.. Convenient choice for the type, quality, formats and so on. In part 2 of this 3ds max tutorial, we will texture map the german wii ho 229 flying wing model, and use the unwrap uvw modifier to lay out the surface areas of the model. Then render the layout to a png template to use in your paint program. 20.07.2019 · in this tutorial you will learn:1. Pack element 3d material how to print 3d material 3d materials free download 3d materials free 3d printer material 3d printer material cost 3ds. How mapping coordinates work, and how to manipulate them using 3ds max modifiers.. Ein scan oder eine fotografie.
.png)
The texture should be saved in.psd format as it allows better editing. 3d max materials free download. How to map textures onto curved surfaces. Solved back to 3ds max category.. The texture should be saved in.psd format as it allows better editing.

How to add texture map to a material.3. Locating a specif texture or map/material... 20.07.2019 · in this tutorial you will learn:1.

Diffuse map (the base color map) normal map (adds more 3d detail to the model) … 3d max materials free download. Wählen sie generator01 und generator02, die beiden großen, … Ein scan oder eine fotografie. In part 2 of this 3ds max tutorial, we will texture map the german wii ho 229 flying wing model, and use the unwrap uvw modifier to lay out the surface areas of the model. This material is then assigned to the first object to be textured, e.g. Max material library file download 3d printed house material 3ds max material 3d print flexible material 3ds max material editor 3ds max. Ein bitmap ist nichts weiter als ein digitales bild wie z. How mapping coordinates work, and how to manipulate them using 3ds max modifiers.

Ein bitmap ist nichts weiter als ein digitales bild wie z... Showing results for search instead for did you mean: Convenient choice for the type, quality, formats and so on. 24.02.2020 · texture map the flying wing in 3ds max.. Introduction to materials and mapping to introduce materials, you will work with a.

Vray material library for revit download... The texture should be saved in.psd format as it allows better editing. 3d max materials free download. Ein scan oder eine fotografie. Then render the layout to a png template to use in your paint program. Convenient choice for the type, quality, formats and so on. However, this technique works mostly well on objects that you can measure like bricks or ceramic tiles. This material is then assigned to the first object to be textured, e.g. Max material library file download 3d printed house material 3ds max material 3d print flexible material 3ds max material editor 3ds max. This simplifies the mapping process in 3ds max a great deal. Vray material library for revit download. Then, a uvw map modifier is used on the.

Ein bitmap ist nichts weiter als ein digitales bild wie z. Wählen sie generator01 und generator02, die beiden großen, … How to layer multiple texture maps onto a surface to create a composite image. Solved back to 3ds max category. Convenient choice for the type, quality, formats and so on. Pack element 3d material how to print 3d material 3d materials free download 3d materials free 3d printer material 3d printer material cost 3ds. How to map textures onto curved surfaces. Introduction to materials and mapping to introduce materials, you will work with a... How to manipulate the texture map using uvw m.

Diffuse map (the base color map) normal map (adds more 3d detail to the model) … This material is then assigned to the first object to be textured, e.g. Ein bitmap ist nichts weiter als ein digitales bild wie z.

Max material library file download 3d printed house material 3ds max material 3d print flexible material 3ds max material editor 3ds max... 20.07.2019 · in this tutorial you will learn:1. How mapping coordinates work, and how to manipulate them using 3ds max modifiers.

Pack element 3d material how to print 3d material 3d materials free download 3d materials free 3d printer material 3d printer material cost 3ds. 20.07.2019 · in this tutorial you will learn:1.. This simplifies the mapping process in 3ds max a great deal.

How to map textures onto curved surfaces. 3d max materials free download. 24.02.2020 · texture map the flying wing in 3ds max. How to map textures onto curved surfaces. Showing results for search instead for did you mean: 28.06.2017 · welcome to autodesk's 3ds max forums. Ein scan oder eine fotografie. Solved back to 3ds max category. 20.07.2019 · in this tutorial you will learn:1. Pack element 3d material how to print 3d material 3d materials free download 3d materials free 3d printer material 3d printer material cost 3ds.
Showing results for search instead for did you mean: Ein bitmap ist nichts weiter als ein digitales bild wie z. Pack element 3d material how to print 3d material 3d materials free download 3d materials free 3d printer material 3d printer material cost 3ds. In part 2 of this 3ds max tutorial, we will texture map the german wii ho 229 flying wing model, and use the unwrap uvw modifier to lay out the surface areas of the model. How to map textures onto curved surfaces. How to manipulate the texture map using uvw m. Diffuse map (the base color map) normal map (adds more 3d detail to the model) … Ein scan oder eine fotografie. Showing results for search instead for did you mean:.. Showing results for search instead for did you mean:

Then, a uvw map modifier is used on the. How to add texture map to a material.3. In part 2 of this 3ds max tutorial, we will texture map the german wii ho 229 flying wing model, and use the unwrap uvw modifier to lay out the surface areas of the model. Convenient choice for the type, quality, formats and so on. This simplifies the mapping process in 3ds max a great deal. 3d max materials free download. Solved back to 3ds max category.

28.06.2017 · welcome to autodesk's 3ds max forums... Convenient choice for the type, quality, formats and so on. Wählen sie generator01 und generator02, die beiden großen, … 24.02.2020 · texture map the flying wing in 3ds max. However, this technique works mostly well on objects that you can measure like bricks or ceramic tiles. How to map textures onto curved surfaces. Pack element 3d material how to print 3d material 3d materials free download 3d materials free 3d printer material 3d printer material cost 3ds. Introduction to materials and mapping to introduce materials, you will work with a.

How to add texture map to a material.3. The texture should be saved in.psd format as it allows better editing. This material is then assigned to the first object to be textured, e.g. Locating a specif texture or map/material. How to add texture map to a material.3. Then render the layout to a png template to use in your paint program. How to add a material to an object2. Then, a uvw map modifier is used on the. 28.06.2017 · welcome to autodesk's 3ds max forums.

Diffuse map (the base color map) normal map (adds more 3d detail to the model) ….. Share your knowledge, ask questions, and explore popular 3ds max topics. Introduction to materials and mapping to introduce materials, you will work with a. 20.07.2019 · in this tutorial you will learn:1. How mapping coordinates work, and how to manipulate them using 3ds max modifiers. Solved back to 3ds max category. Max material library file download 3d printed house material 3ds max material 3d print flexible material 3ds max material editor 3ds max. Showing results for search instead for did you mean: The texture should be saved in.psd format as it allows better editing. However, this technique works mostly well on objects that you can measure like bricks or ceramic tiles. Then, a uvw map modifier is used on the.
However, this technique works mostly well on objects that you can measure like bricks or ceramic tiles. Diffuse map (the base color map) normal map (adds more 3d detail to the model) … How to add a material to an object2... How to map textures onto curved surfaces.

24.02.2020 · texture map the flying wing in 3ds max. Showing results for search instead for did you mean: Solved back to 3ds max category. Vray material library for revit download. How to manipulate the texture map using uvw m. Share your knowledge, ask questions, and explore popular 3ds max topics. The texture should be saved in.psd format as it allows better editing. 24.02.2020 · texture map the flying wing in 3ds max. 28.06.2017 · welcome to autodesk's 3ds max forums. Wählen sie generator01 und generator02, die beiden großen, … Pack element 3d material how to print 3d material 3d materials free download 3d materials free 3d printer material 3d printer material cost 3ds.

Ein bitmap ist nichts weiter als ein digitales bild wie z... Solved back to 3ds max category. Ein bitmap ist nichts weiter als ein digitales bild wie z. Locating a specif texture or map/material. Ein scan oder eine fotografie. Max material library file download 3d printed house material 3ds max material 3d print flexible material 3ds max material editor 3ds max. 3d max materials free download. Then, a uvw map modifier is used on the. Vray material library for revit download. How to manipulate the texture map using uvw m. Convenient choice for the type, quality, formats and so on. This material is then assigned to the first object to be textured, e.g.

How to layer multiple texture maps onto a surface to create a composite image. Showing results for search instead for did you mean: Then render the layout to a png template to use in your paint program. How to layer multiple texture maps onto a surface to create a composite image. How to manipulate the texture map using uvw m. Wählen sie generator01 und generator02, die beiden großen, … 20.07.2019 · in this tutorial you will learn:1. Solved back to 3ds max category... Solved back to 3ds max category.

How mapping coordinates work, and how to manipulate them using 3ds max modifiers.. How to layer multiple texture maps onto a surface to create a composite image. Then render the layout to a png template to use in your paint program. However, this technique works mostly well on objects that you can measure like bricks or ceramic tiles. This material is then assigned to the first object to be textured, e.g... This material is then assigned to the first object to be textured, e.g.

Convenient choice for the type, quality, formats and so on. This material is then assigned to the first object to be textured, e.g. 20.07.2019 · in this tutorial you will learn:1. Max material library file download 3d printed house material 3ds max material 3d print flexible material 3ds max material editor 3ds max. How to layer multiple texture maps onto a surface to create a composite image. How to add texture map to a material.3.. 3d max materials free download.

However, this technique works mostly well on objects that you can measure like bricks or ceramic tiles... How to map textures onto curved surfaces. Pack element 3d material how to print 3d material 3d materials free download 3d materials free 3d printer material 3d printer material cost 3ds. Convenient choice for the type, quality, formats and so on. Ein scan oder eine fotografie. Solved back to 3ds max category. Diffuse map (the base color map) normal map (adds more 3d detail to the model) … Max material library file download 3d printed house material 3ds max material 3d print flexible material 3ds max material editor 3ds max. 20.07.2019 · in this tutorial you will learn:1. Then, a uvw map modifier is used on the.. Locating a specif texture or map/material.

Ein scan oder eine fotografie. This simplifies the mapping process in 3ds max a great deal. Then, a uvw map modifier is used on the. How to manipulate the texture map using uvw m. In part 2 of this 3ds max tutorial, we will texture map the german wii ho 229 flying wing model, and use the unwrap uvw modifier to lay out the surface areas of the model. The texture should be saved in.psd format as it allows better editing. Solved back to 3ds max category. 20.07.2019 · in this tutorial you will learn:1. Share your knowledge, ask questions, and explore popular 3ds max topics... Diffuse map (the base color map) normal map (adds more 3d detail to the model) …

Solved back to 3ds max category. How to map textures onto curved surfaces. How to add a material to an object2. 20.07.2019 · in this tutorial you will learn:1. Wählen sie generator01 und generator02, die beiden großen, …

Ein bitmap ist nichts weiter als ein digitales bild wie z. .. Locating a specif texture or map/material.

How to layer multiple texture maps onto a surface to create a composite image. How to manipulate the texture map using uvw m. This simplifies the mapping process in 3ds max a great deal. Locating a specif texture or map/material. 3d max materials free download. Introduction to materials and mapping to introduce materials, you will work with a... Diffuse map (the base color map) normal map (adds more 3d detail to the model) …

Convenient choice for the type, quality, formats and so on. 20.07.2019 · in this tutorial you will learn:1. Pack element 3d material how to print 3d material 3d materials free download 3d materials free 3d printer material 3d printer material cost 3ds. Convenient choice for the type, quality, formats and so on. The texture should be saved in.psd format as it allows better editing. How to map textures onto curved surfaces... 20.07.2019 · in this tutorial you will learn:1.

Share your knowledge, ask questions, and explore popular 3ds max topics. Diffuse map (the base color map) normal map (adds more 3d detail to the model) … How mapping coordinates work, and how to manipulate them using 3ds max modifiers.
In part 2 of this 3ds max tutorial, we will texture map the german wii ho 229 flying wing model, and use the unwrap uvw modifier to lay out the surface areas of the model... Ein bitmap ist nichts weiter als ein digitales bild wie z. How to add a material to an object2. 3d max materials free download. 24.02.2020 · texture map the flying wing in 3ds max. Introduction to materials and mapping to introduce materials, you will work with a. Solved back to 3ds max category. Share your knowledge, ask questions, and explore popular 3ds max topics. Wählen sie generator01 und generator02, die beiden großen, …
Showing results for search instead for did you mean: Max material library file download 3d printed house material 3ds max material 3d print flexible material 3ds max material editor 3ds max.. 24.02.2020 · texture map the flying wing in 3ds max.
3d max materials free download. How to map textures onto curved surfaces. Ein bitmap ist nichts weiter als ein digitales bild wie z.

28.06.2017 · welcome to autodesk's 3ds max forums. Then render the layout to a png template to use in your paint program. Vray material library for revit download. 28.06.2017 · welcome to autodesk's 3ds max forums.

24.02.2020 · texture map the flying wing in 3ds max... The texture should be saved in.psd format as it allows better editing. Max material library file download 3d printed house material 3ds max material 3d print flexible material 3ds max material editor 3ds max. How to add a material to an object2. Pack element 3d material how to print 3d material 3d materials free download 3d materials free 3d printer material 3d printer material cost 3ds. However, this technique works mostly well on objects that you can measure like bricks or ceramic tiles.

How to add a material to an object2... In part 2 of this 3ds max tutorial, we will texture map the german wii ho 229 flying wing model, and use the unwrap uvw modifier to lay out the surface areas of the model. Share your knowledge, ask questions, and explore popular 3ds max topics. Ein scan oder eine fotografie.. How to map textures onto curved surfaces.

How to map textures onto curved surfaces. 24.02.2020 · texture map the flying wing in 3ds max. Pack element 3d material how to print 3d material 3d materials free download 3d materials free 3d printer material 3d printer material cost 3ds. Locating a specif texture or map/material. Vray material library for revit download. 3d max materials free download. Share your knowledge, ask questions, and explore popular 3ds max topics. How to add texture map to a material.3. Ein scan oder eine fotografie. Ein bitmap ist nichts weiter als ein digitales bild wie z. Solved back to 3ds max category.

The texture should be saved in.psd format as it allows better editing. 20.07.2019 · in this tutorial you will learn:1. However, this technique works mostly well on objects that you can measure like bricks or ceramic tiles.. 28.06.2017 · welcome to autodesk's 3ds max forums.

Wählen sie generator01 und generator02, die beiden großen, ….. Wählen sie generator01 und generator02, die beiden großen, … The texture should be saved in.psd format as it allows better editing. How mapping coordinates work, and how to manipulate them using 3ds max modifiers. Diffuse map (the base color map) normal map (adds more 3d detail to the model) …. Ein bitmap ist nichts weiter als ein digitales bild wie z.
Share your knowledge, ask questions, and explore popular 3ds max topics. 28.06.2017 · welcome to autodesk's 3ds max forums. However, this technique works mostly well on objects that you can measure like bricks or ceramic tiles. Convenient choice for the type, quality, formats and so on.. 28.06.2017 · welcome to autodesk's 3ds max forums.

Then, a uvw map modifier is used on the.. Pack element 3d material how to print 3d material 3d materials free download 3d materials free 3d printer material 3d printer material cost 3ds.. Pack element 3d material how to print 3d material 3d materials free download 3d materials free 3d printer material 3d printer material cost 3ds.

However, this technique works mostly well on objects that you can measure like bricks or ceramic tiles... Introduction to materials and mapping to introduce materials, you will work with a. How to manipulate the texture map using uvw m. Solved back to 3ds max category. 24.02.2020 · texture map the flying wing in 3ds max. Vray material library for revit download. Max material library file download 3d printed house material 3ds max material 3d print flexible material 3ds max material editor 3ds max.

In part 2 of this 3ds max tutorial, we will texture map the german wii ho 229 flying wing model, and use the unwrap uvw modifier to lay out the surface areas of the model. This simplifies the mapping process in 3ds max a great deal.. Pack element 3d material how to print 3d material 3d materials free download 3d materials free 3d printer material 3d printer material cost 3ds.

Then, a uvw map modifier is used on the. 3d max materials free download. This material is then assigned to the first object to be textured, e.g.

Solved back to 3ds max category. Showing results for search instead for did you mean: 24.02.2020 · texture map the flying wing in 3ds max. How to add a material to an object2. 28.06.2017 · welcome to autodesk's 3ds max forums. 20.07.2019 · in this tutorial you will learn:1.. Then render the layout to a png template to use in your paint program.
Locating a specif texture or map/material. Pack element 3d material how to print 3d material 3d materials free download 3d materials free 3d printer material 3d printer material cost 3ds. In part 2 of this 3ds max tutorial, we will texture map the german wii ho 229 flying wing model, and use the unwrap uvw modifier to lay out the surface areas of the model. Share your knowledge, ask questions, and explore popular 3ds max topics. This simplifies the mapping process in 3ds max a great deal. Then render the layout to a png template to use in your paint program. Max material library file download 3d printed house material 3ds max material 3d print flexible material 3ds max material editor 3ds max. 28.06.2017 · welcome to autodesk's 3ds max forums. However, this technique works mostly well on objects that you can measure like bricks or ceramic tiles.

Then render the layout to a png template to use in your paint program... Showing results for search instead for did you mean: Introduction to materials and mapping to introduce materials, you will work with a. Ein scan oder eine fotografie. 28.06.2017 · welcome to autodesk's 3ds max forums. How to manipulate the texture map using uvw m. How to add texture map to a material.3. However, this technique works mostly well on objects that you can measure like bricks or ceramic tiles. This material is then assigned to the first object to be textured, e.g... Vray material library for revit download.

Wählen sie generator01 und generator02, die beiden großen, … How to map textures onto curved surfaces. In part 2 of this 3ds max tutorial, we will texture map the german wii ho 229 flying wing model, and use the unwrap uvw modifier to lay out the surface areas of the model. However, this technique works mostly well on objects that you can measure like bricks or ceramic tiles. How to add texture map to a material.3. Convenient choice for the type, quality, formats and so on. How to add a material to an object2. Then render the layout to a png template to use in your paint program. This material is then assigned to the first object to be textured, e.g... Solved back to 3ds max category.

3d max materials free download. Wählen sie generator01 und generator02, die beiden großen, … Introduction to materials and mapping to introduce materials, you will work with a. How to add texture map to a material.3. 3d max materials free download.. Diffuse map (the base color map) normal map (adds more 3d detail to the model) …

This material is then assigned to the first object to be textured, e.g. How to map textures onto curved surfaces. In part 2 of this 3ds max tutorial, we will texture map the german wii ho 229 flying wing model, and use the unwrap uvw modifier to lay out the surface areas of the model. 20.07.2019 · in this tutorial you will learn:1. How to add texture map to a material.3. Pack element 3d material how to print 3d material 3d materials free download 3d materials free 3d printer material 3d printer material cost 3ds. This simplifies the mapping process in 3ds max a great deal. Wählen sie generator01 und generator02, die beiden großen, … How to manipulate the texture map using uvw m. Max material library file download 3d printed house material 3ds max material 3d print flexible material 3ds max material editor 3ds max. Share your knowledge, ask questions, and explore popular 3ds max topics... The texture should be saved in.psd format as it allows better editing.

Showing results for search instead for did you mean: Share your knowledge, ask questions, and explore popular 3ds max topics. Vray material library for revit download. Locating a specif texture or map/material. Pack element 3d material how to print 3d material 3d materials free download 3d materials free 3d printer material 3d printer material cost 3ds. How to map textures onto curved surfaces. Then, a uvw map modifier is used on the. Share your knowledge, ask questions, and explore popular 3ds max topics.
3d max materials free download. Pack element 3d material how to print 3d material 3d materials free download 3d materials free 3d printer material 3d printer material cost 3ds... Ein scan oder eine fotografie.

Convenient choice for the type, quality, formats and so on... Showing results for search instead for did you mean: This simplifies the mapping process in 3ds max a great deal. Share your knowledge, ask questions, and explore popular 3ds max topics. How to manipulate the texture map using uvw m. Vray material library for revit download. This material is then assigned to the first object to be textured, e.g. Then render the layout to a png template to use in your paint program.

Diffuse map (the base color map) normal map (adds more 3d detail to the model) … . Ein scan oder eine fotografie.

Then render the layout to a png template to use in your paint program. This simplifies the mapping process in 3ds max a great deal. Solved back to 3ds max category.

How to layer multiple texture maps onto a surface to create a composite image.. Then render the layout to a png template to use in your paint program. How to add texture map to a material.3. 20.07.2019 · in this tutorial you will learn:1. Wählen sie generator01 und generator02, die beiden großen, … Showing results for search instead for did you mean: How to manipulate the texture map using uvw m.. Convenient choice for the type, quality, formats and so on.

Wählen sie generator01 und generator02, die beiden großen, …. Convenient choice for the type, quality, formats and so on... Share your knowledge, ask questions, and explore popular 3ds max topics.

Share your knowledge, ask questions, and explore popular 3ds max topics. Ein scan oder eine fotografie. Showing results for search instead for did you mean: How to add texture map to a material.3. 3d max materials free download. Wählen sie generator01 und generator02, die beiden großen, …

Solved back to 3ds max category.. Pack element 3d material how to print 3d material 3d materials free download 3d materials free 3d printer material 3d printer material cost 3ds.

Ein scan oder eine fotografie... Locating a specif texture or map/material. 20.07.2019 · in this tutorial you will learn:1. Wählen sie generator01 und generator02, die beiden großen, … Pack element 3d material how to print 3d material 3d materials free download 3d materials free 3d printer material 3d printer material cost 3ds. Vray material library for revit download. 24.02.2020 · texture map the flying wing in 3ds max.. 28.06.2017 · welcome to autodesk's 3ds max forums.

Max material library file download 3d printed house material 3ds max material 3d print flexible material 3ds max material editor 3ds max... .. Share your knowledge, ask questions, and explore popular 3ds max topics.

How to map textures onto curved surfaces. However, this technique works mostly well on objects that you can measure like bricks or ceramic tiles. How mapping coordinates work, and how to manipulate them using 3ds max modifiers. Pack element 3d material how to print 3d material 3d materials free download 3d materials free 3d printer material 3d printer material cost 3ds. The texture should be saved in.psd format as it allows better editing... Locating a specif texture or map/material.

Pack element 3d material how to print 3d material 3d materials free download 3d materials free 3d printer material 3d printer material cost 3ds.. Convenient choice for the type, quality, formats and so on. 20.07.2019 · in this tutorial you will learn:1. Showing results for search instead for did you mean: This simplifies the mapping process in 3ds max a great deal. How to map textures onto curved surfaces. Max material library file download 3d printed house material 3ds max material 3d print flexible material 3ds max material editor 3ds max. How to manipulate the texture map using uvw m. Diffuse map (the base color map) normal map (adds more 3d detail to the model) …. Solved back to 3ds max category.

How to add texture map to a material.3. Ein bitmap ist nichts weiter als ein digitales bild wie z. The texture should be saved in.psd format as it allows better editing. 20.07.2019 · in this tutorial you will learn:1. Ein bitmap ist nichts weiter als ein digitales bild wie z.

Showing results for search instead for did you mean:.. .. Pack element 3d material how to print 3d material 3d materials free download 3d materials free 3d printer material 3d printer material cost 3ds.

Then render the layout to a png template to use in your paint program... Locating a specif texture or map/material. How to layer multiple texture maps onto a surface to create a composite image. Diffuse map (the base color map) normal map (adds more 3d detail to the model) … The texture should be saved in.psd format as it allows better editing. Max material library file download 3d printed house material 3ds max material 3d print flexible material 3ds max material editor 3ds max. This material is then assigned to the first object to be textured, e.g. How to add texture map to a material.3. This simplifies the mapping process in 3ds max a great deal.

28.06.2017 · welcome to autodesk's 3ds max forums.. Then, a uvw map modifier is used on the. Showing results for search instead for did you mean: 3d max materials free download. How to add texture map to a material.3.

Diffuse map (the base color map) normal map (adds more 3d detail to the model) … Diffuse map (the base color map) normal map (adds more 3d detail to the model) … 28.06.2017 · welcome to autodesk's 3ds max forums. This material is then assigned to the first object to be textured, e.g. Locating a specif texture or map/material. Convenient choice for the type, quality, formats and so on. In part 2 of this 3ds max tutorial, we will texture map the german wii ho 229 flying wing model, and use the unwrap uvw modifier to lay out the surface areas of the model. 20.07.2019 · in this tutorial you will learn:1. Max material library file download 3d printed house material 3ds max material 3d print flexible material 3ds max material editor 3ds max. Ein bitmap ist nichts weiter als ein digitales bild wie z. How to map textures onto curved surfaces. Then, a uvw map modifier is used on the.

The texture should be saved in.psd format as it allows better editing. Convenient choice for the type, quality, formats and so on... Pack element 3d material how to print 3d material 3d materials free download 3d materials free 3d printer material 3d printer material cost 3ds.

How to layer multiple texture maps onto a surface to create a composite image.. 3d max materials free download. Then, a uvw map modifier is used on the. 24.02.2020 · texture map the flying wing in 3ds max.

How mapping coordinates work, and how to manipulate them using 3ds max modifiers... . How to layer multiple texture maps onto a surface to create a composite image.

28.06.2017 · welcome to autodesk's 3ds max forums... How to manipulate the texture map using uvw m. Introduction to materials and mapping to introduce materials, you will work with a. Ein bitmap ist nichts weiter als ein digitales bild wie z.

3d max materials free download... Solved back to 3ds max category. Then render the layout to a png template to use in your paint program. How to layer multiple texture maps onto a surface to create a composite image... Ein scan oder eine fotografie.

How to map textures onto curved surfaces. Locating a specif texture or map/material. 24.02.2020 · texture map the flying wing in 3ds max... How to add a material to an object2.

Ein scan oder eine fotografie... 24.02.2020 · texture map the flying wing in 3ds max. This simplifies the mapping process in 3ds max a great deal. Max material library file download 3d printed house material 3ds max material 3d print flexible material 3ds max material editor 3ds max. 20.07.2019 · in this tutorial you will learn:1. Ein bitmap ist nichts weiter als ein digitales bild wie z. Then, a uvw map modifier is used on the.. How to layer multiple texture maps onto a surface to create a composite image.